产品中心
浏览全部产品,点击查看详情
欢迎来到Shuorui产品中心
在左侧选择产品类型,查看详细的产品信息和技术规格。
产品类别概览
AI机器人产品:ESP32-S3智能AI机器人模块,支持语音交互、摄影头视觉识别和云端AI大模型接入(DeepSeek等)。
语音产品系列:专注于语音识别和音频处理芯片,为智能家居和消费电子提供高性能解决方案。
BLDC产品系列:无刷直流电机驱动芯片,适用于家电、工业控制等多种应用场景。
RF产品系列:无线射频收发模块,支持2.4GHz和433MHz频段,为物联网和无线通信应用提供可靠解决方案。
液晶显示产品:智能液晶显示模块,提供高清显示和触控功能,适用于智能家居、工业控制等人机交互场景。
联系我们
公司地址
广东省汕头市龙湖区外砂街道青年路
潮讯清创中心506
Phone / WhatsApp / WeChat
+86 15019762721
电子邮箱
vivi@snaner.com
扫码联系我们
扫描二维码了解更多产品信息
工作时间
周一至周五:上午 9:00 - 12:00 / 下午 14:00 - 18:00
周六:上午 9:00 - 12:00
周日及法定节假日:休息
SNR9816TTS 语音合成芯片 语音合成
产品概述
SNR9816TTS是基于独家语音合成算法开发的一款高流畅度、高自然度的优美人声语音合成模块。该模块方案基于新一代的神经网络算法,纯中文版选取了优质的女性发音人(默认)和男声发音人(指令切换),中英文版只支持女声发音人,以满足各种应用场景的合成播报。
模块以中文为主,支持数字、英文(纯中文版:单个字母发音、中英文版:英文单词发音),文本编码支持GB2312。优异的合成效果(可懂度、清晰度、自然度、表现力、节奏/停顿、语速、语调、音质、音色、理解程度)方面有显著提升。
搭配我司研发的专业PC测试工具(TTS TOOL),模块可以通过串口(UART)接收合成的文本,直接合成输出语音播报。
另外,客户只采用芯片设计时,我司提供模块原理图PCB等资料,协助整合到一体电路板中,如有需求,请联系我司商务。
产品外观
模块正面
模块背面
产品特点
模块尺寸与电压
模块长宽 27x22mm,板材厚度为 1.0mm,工作电压为 3.6-5V。
◆ 优质发音人
- 纯中文版:女声版本(默认)、男声版本(指令切换),只支持英文字母发音
- 中英文版:只支持女声版本,同时支持英文单词发音
◆ 支持纯中文、英文(单个字母发音、英文单词)以及中英文混读合成
- 实现中文多音字、数字、数值、日期、时间、字母、英文单词正确流畅的合成,播放清晰无杂音,支持实时更新播报
◆ 编码格式
- 支持GB2312编码方式,每次合成文本量最多可达 4K Bytes(中文不超过 2000字)
◆ 支持多种控制
- 支持音量、语速、语调调整,设为男声,设为女声,暂停合成,停止合成,恢复合成功能
◆ 查询工作状态
- 通过发送查询命令获得芯片工作状态
技术规格
| 参数 | 规格 |
|---|---|
| 模块尺寸 | 27mm x 22mm |
| 板材厚度 | 1.0mm |
| 工作电压 | 3.6V ~ 5.5V,典型 5V |
| I/O接口电压 | 3.3V |
| 工作电流 | 待机 40mA,播报音最大电流 250mA |
| 喇叭输出功率 | 3.3W(4Ω喇叭/VDD=5V) 5.4W(2Ω喇叭/VDD=5V) |
| 控制接口 | UART 串口 |
| 串口速率 | 115200bps 或 9600bps |
| 工作温度 | -40℃ ~ 85℃ |
| 存储温度 | -40℃ ~ 100℃ |
| 存储湿度 | 0 ~ 5%RH |
| 发音人版本 | 纯中文版(女声/男声)、中英文版(女声) |
| 文本编码 | GB2312 |
| 最大文本量 | 4K Bytes(中文不超过2000字) |
| 控制功能 | 音量、语速、语调调整,男/女声切换,暂停/停止/恢复 |
| 状态查询 | 支持工作状态查询 |
⚠️ 重要提示
播音状态下最大电流能达到 250mA。按照两倍余量原则上需要为模块提供一组驱动能力为 500mA 的电源供电。
应用领域
SNR9816TTS广泛应用于各类需要语音播报的场景:
- 车载交通设备
- 自动售货机
- POS机
- 智能仪器
- 考勤机等
技术优势
核心优势
- 高流畅度、高自然度:基于独家神经网络算法,优美人声语音合成
- 优质发音人:精选女声和男声发音人,音质优美自然
- 智能识别:正确识别多音字、数字、日期、时间等复杂文本
- 清晰无杂音:播放清晰,支持实时更新播报
- 灵活控制:支持音量、语速、语调调整及男女声切换
- 易于集成:配套PC测试工具,提供完整技术资料支持
引脚定义
| 引脚号 | 引脚名称 | 类型 | IO电压 | 上电默认状态 | 功能定义 |
|---|---|---|---|---|---|
| 1 | DAC | O | - | - | DAC通道音频输出 |
| 2 | BAUD | I | 3.3V | 低电平 | 设置UART通信波特率,通电前设置一次 默认低电平(引脚悬空):115200bps 高电平(3.3V):9600bps |
| 3 | SPKP | O | - | - | 喇叭输出 |
| 4 | SPKN | O | - | - | 喇叭输出 |
| 5 | GND | P | - | - | 电源地(推荐电源接入) |
| 6 | 5V | P | - | - | 5V电源(推荐电源接入) |
| 7 | 5V | P | - | - | 5V电源(不推荐电源接入) |
| 8 | 3V3 | P | - | - | 3.3V电源输出,电流不超过10mA |
| 9 | TICP | - | - | - | ICP烧录接口 |
| 10 | RICP | - | - | - | ICP烧录接口 |
| 11 | GND | P | - | - | 电源地(不推荐电源接入) |
| 12 | TX | O | 3.3V | 高电平 | UART发送器数据输出 模块通信控制接口 |
| 13 | RX | I | 3.3V | 高电平 | UART接收器数据输入 模块通信控制接口 |
原理图
模块电路图
应用设计指导
应用电路
模块应用方式,如下图:
电路设计参考
- 模块供电3.6~5.5V,典型5V供电,需提供峰值电流500mA以上。
- 模块仅需外部5V电源供电即可正常工作,建议电源从模块的5脚、6脚进入最优。
- 模块采用UART通信控制,对接模块的12脚、13脚。
- 此模块板的所有IO为典型的3.3V电平。
- BAUD引脚用于设定UART通信波特率,通电前设置一次,默认低电平(引脚悬空)为115200bps,高电平(3.3V)为9600bps。
- 如需增加静电防护能力,可以在喇叭和麦克风插座附近添加 ESD 器件。
- 模块底板或主板设计时,模块5V电源输入处需放置容值不小于 100uF 的电容,SPK走线尽量短而粗,走线区域不得有其它走线跨跃。
- 为保证好的语音播报效果,建议采用带腔体的喇叭,请联系我司采购。
串口通信协议介绍
串口格式:数据位8bit、波特率115200bps、校验位N、起始位1bit、停止位1bit。
数据长度:单次传输最大4000个字节。
6.3.1 合成文本
支持任意中文汉字(不支持繁体字,生僻字)文本合成,英文按单个字母发音。文本编码支持GB2312、UTF-8,单次合成文本量不超过4K字节。
| 帧头(1byte) | 数据长度(2byte) | 命令字(1byte) | 编码参数(1byte) | 文本/GB2312/UTF-8编码(N个byte) |
|---|---|---|---|---|
| 0XFD | 0X--(高8位),0X--(低8位) 长度=命令字+编码参数+文本 |
0X01 | 0X01(GB2312) 0X04(UTF-8) |
文本:中文字; GB2312/UTF-8编码:0X--,0X--,………… |
通信状态反馈:【0x41】表示收到正确的命令帧
例如,使用GB2312编码合成"谢谢使用":
| 帧头(1byte) | 数据长度(2byte) | 命令字(1byte) | 编码参数(1byte) | 文本/GB2312编码(8个byte) |
|---|---|---|---|---|
| 0XFD | 0X00 0X0A | 0X01 | 0X01 | 文本:谢谢使用; GB2312编码: 0XD0 0XBB 0XD0 0XBB 0XCA 0XB9 0XD3 0XC3 |
例如,使用UTF-8编码合成"谢谢使用":
| 帧头(1byte) | 数据长度(2byte) | 命令字(1byte) | 编码参数(1byte) | 文本/UTF-8编码(12个byte) |
|---|---|---|---|---|
| 0XFD | 0X00 0X0E | 0X01 | 0X04 | 文本:谢谢使用; UTF-8编码: 0XE8 0XB0 0XA2 0XE8 0XB0 0XA2 0XE4 0XBD 0XBF 0XE7 0X94 0XA8 |
6.3.2 控制命令
查询芯片状态
| 发送数据 | 说明 |
|---|---|
| 0XFD 0X00 0X01 0X21 | 在每次发送前,先查询一下芯片工作状态,必须处于空闲状态下,才可以发送新的合成文本 |
通信状态反馈:
【0x4E】表示忙状态;
【0x4F】表示空闲状态;
暂停合成
| 发送数据 | 说明 |
|---|---|
| 0XFD 0X00 0X01 0X03 | 暂停TTS的合成(后续可以继续播放) |
通信状态反馈:【0x41】表示收到正确的命令帧
继续合成
| 发送数据 | 说明 |
|---|---|
| 0XFD 0X00 0X01 0X04 | 继续TTS的合成(暂停后继续播放) |
通信状态反馈:【0x41】表示收到正确的命令帧
停止合成
| 发送数据 | 说明 |
|---|---|
| 0XFD 0X00 0X01 0X02 | 停止TTS的合成(终止播放) |
通信状态反馈:【0x41】表示收到正确的命令帧
6.3.3 发音人、音量、语速、语调调节
支持男声/女声发音人、10级音量、10级语速、10级语调调节
- 发音人:[m0]为女声,[m1]为男声,默认为[m0]女声
- 音量:[v0]-[v9],音量由小到大,默认为中间值
- 语速:[s0]-[s9],语速由快到慢,默认为中间值正常语速
- 语调:[t0]-[t9],语调由低到高,默认为中间值正常语调
发音人设置
| 帧头(1byte) | 数据长度(2byte) | 命令字(1byte) | 编码参数(1byte) | 文本/GB2312/UTF-8编码(4个byte) |
|---|---|---|---|---|
| 0XFD | 0X00 0X06 | 0X01 | 0X01(GB2312) 0X04(UTF-8) |
文本:[m0]、[m1]; GB2312/UTF-8编码: [m0]:0X5B 0X6D 0X30 0X5D [m1]:0X5B 0X6D 0X31 0X5D |
通信状态反馈:【0x41】表示收到正确的命令帧
音量调节
| 帧头(1byte) | 数据长度(2byte) | 命令字(1byte) | 编码参数(1byte) | 文本/GB2312/UTF-8编码(4个byte) |
|---|---|---|---|---|
| 0XFD | 0X00 0X06 | 0X01 | 0X01(GB2312) 0X04(UTF-8) |
文本:[v0]~ [v9]; GB2312/UTF-8编码: [v0]:0X5B 0X76 0X30 0X5D ………… [v9]:0X5B 0X76 0X39 0X5D |
通信状态反馈:【0x41】表示收到正确的命令帧
语速调节
| 帧头(1byte) | 数据长度(2byte) | 命令字(1byte) | 编码参数(1byte) | 文本/GB2312/UTF-8编码(4个byte) |
|---|---|---|---|---|
| 0XFD | 0X00 0X06 | 0X01 | 0X01(GB2312) 0X04(UTF-8) |
文本:[s0]~ [s9]; GB2312/UTF-8编码: [s0]:0X5B 0X73 0X30 0X5D ………… [s9]:0X5B 0X73 0X39 0X5D |
通信状态反馈:【0x41】表示收到正确的命令帧
语调调节
| 帧头(1byte) | 数据长度(2byte) | 命令字(1byte) | 编码参数(1byte) | 文本/GB2312/UTF-8编码(4个byte) |
|---|---|---|---|---|
| 0XFD | 0X00 0X06 | 0X01 | 0X01(GB2312) 0X04(UTF-8) |
文本:[t0]~ [t9]; GB2312/UTF-8编码: [t0]:0X5B 0X74 0X30 0X5D ………… [t9]:0X5B 0X74 0X39 0X5D |
通信状态反馈:【0x41】表示收到正确的命令帧
6.3.4 内置提示音效
支持15种提示音效,其中:铃声5首;信息提示音5首;警示音5首
| 铃声 | ring_1 | ring_2 | ring_3 | ring_4 | ring_5 |
|---|---|---|---|---|---|
| 信息提示音 | message_1 | message_2 | message_3 | message_4 | message_5 |
| 警示音 | alert_1 | alert_2 | alert_3 | alert_4 | alert_5 |
铃声播放
| 帧头(1byte) | 数据长度(2byte) | 命令字(1byte) | 编码参数(1byte) | 文本/GB2312/UTF-8编码(6个byte) |
|---|---|---|---|---|
| 0XFD | 0X00 0X08 | 0X01 | 0X01(GB2312) 0X04(UTF-8) |
文本:ring_1~ ring_5; GB2312/UTF-8编码: ring_1:0X72 0X69 0X6E 0X67 0X5F 0X31 ………… ring_5:0X72 0X69 0X6E 0X67 0X5F 0X35 |
通信状态反馈:【0x41】表示收到正确的命令帧
信息提示音播放
| 帧头(1byte) | 数据长度(2byte) | 命令字(1byte) | 编码参数(1byte) | 文本/GB2312/UTF-8编码(9个byte) |
|---|---|---|---|---|
| 0XFD | 0X00 0X0B | 0X01 | 0X01(GB2312) 0X04(UTF-8) |
文本:message_1~ message_5; GB2312/UTF-8编码: message_1:0X6D 0X65 0X73 0X73 0X61 0X67 0X65 0X5F 0X31 ………… message_5:0X6D 0X65 0X73 0X73 0X61 0X67 0X65 0X5F 0X35 |
通信状态反馈:【0x41】表示收到正确的命令帧
警示音播放
| 帧头(1byte) | 数据长度(2byte) | 命令字(1byte) | 编码参数(1byte) | 文本/GB2312/UTF-8编码(7个byte) |
|---|---|---|---|---|
| 0XFD | 0X00 0X09 | 0X01 | 0X01(GB2312) 0X04(UTF-8) |
文本:alert_1~ alert_5; GB2312/UTF-8编码: alert_1:0X61 0X6C 0X65 0X72 0X74 0X5F 0X31 ………… alert_5:0X61 0X6C 0X65 0X72 0X74 0X5F 0X35 |
通信状态反馈:【0x41】表示收到正确的命令帧
文本标注方法
为了确保TTS合成效果,以下提供一套标注方式,用户可以通过标注的方式,达到想要的合成效果,修复合成在自然度、流畅度方面的不足。
文本分析功能
智能解析常见标点符号,常见多音字、数字。支持常用英文单位(需小写)、特殊数字发音。单句无停顿标点符号句子长度超过50字将自动切断。
文本标记功能
多音字标记方式:[=*] 标记前一汉字的拼音
例:空调[=tiao2]调[=tiao2]到三十度
汉字拼音解析为:kong1 tiao2 tiao2 dao4 san1 shi2 du4
其中,拼音格式为拼音+声调,声调数值范围1-5,分别代表(1:阴平 2:阳平 3:上声 4:去声 5:轻声)。拼音中ü用字母v代替,字母均为小写。
数字标记方式:[n*],指定该标记后的数字发音方式
*为1时按数字发音,*为2时按数值发音,*为3时按电话号码格式发音。
例:共消费[n2]100元,请拨打电话[n1]95511,手机号码[n3]18812341121。
解析为:共消费一百元,请拨打电话九五五一一,手机号码幺八八幺二三四幺幺二幺。
短停标记方式:[w0],指定该位置做短暂停顿
例:欢迎使用[w0]我司的语音合成系列方案。
电路设计
当需求把电路直接设计在电路板上,不使用模块的形式,请参照原理图章节。如需原理图、PCB源档(AD格式)请联系我司获取。
注意事项
- 模块可以背面紧贴线路板平躺安装。
- 当外接单片机IO是5V时,建议在模块的RX脚与单片机的TX脚串一个2K电阻。
使用方法
硬件连接
为测试做准备,请事先准备好TTS模块、USB转TTL串口模块、2.54mm排针、喇叭,如下图:
物料图
接下来对模块和排针进行焊接,把模块两边引脚焊接好,如下图:
排针焊接图
通电测试
把5V电源(第5、6引脚)、TX/RX(第12、13引脚)、喇叭(第3、4引脚)接到对应引脚上,如下图:
接线连接图
把USB转TTL串口模块接到电脑,打开我司TTS上位机(TTS TOOL),选择正确的串口号(按实际情况选择),点击"打开串口"按钮,如下图:
上位机
在文本输入框输入"你好",点击"发送文本"按钮,模块发出声音"你好",说明工作已正常,如下图:
测试图
SNR9916TTS 语音合成芯片 新品
产品概述
SNR9916TTS是基于独家语音合成算法开发的一款高流畅度,高自然度的优美人声语音合成模块。该模块方案基于新一代的神经网络算法,选取了优质的女声发音人,以满足各种应用场景的合成播报。
模块以中文为主,支持数字、英文(单个字母发音),文本编码支持GB2312。优异的合成效果(可懂度、清晰度、自然度、表现力、节奏/停顿、语速、语调、音质、音色、理解程度)方面有显著提升。
搭配我司研发的专业PC测试工具(TTS TOOL),模块可以通过串口(UART)接收合成的文本,直接合成输出语音播报。
另外,客户只采用芯片设计时,我司提供模块原理图PCB等资料,协助整合到一体电路板中,如有需求,请联系我司商务。
产品特点
- 模块长宽27x22mm,板材厚度为1.2mm,工作电压为3.6~5V
- 优质发音人:女声发音人,支持英文字母发音
- 支持中文、英文(单个字母发音)以及中英文混读合成
- 实现中文多音字、数字、数值、日期、时间、英文字母正确流畅的合成,播放清晰无杂音,支持实时更新播报
- 编码格式:支持GB2312编码方式,每次合成文本量最多可达4K Bytes(中文不超过2000字)
- 支持多种控制:支持音量、语速、语调调整,暂停合成,停止合成,恢复合成功能
- 查询工作状态:通过发送查询命令获得芯片工作状态
- 参数掉电保存:模块设定各种参数后,掉电后仍支持记忆保存
应用领域
车载交通设备、自动贩售机、POS机、智能仪器、考勤机等。
主要参数
| 参数 | 规格 |
|---|---|
| 工作电压 | 3.6-5.5V,典型5V |
| I/O接口电压 | 3.3V |
| 工作电流 | 待机30mA,播报音最大电流250mA |
| 喇叭输出功率 | 3.3W(4Ω喇叭/VDD=5V) 5.4W(2Ω喇叭/VDD=5V) |
| 控制接口 | UART串口 |
| 串口速率 | 115200bps或9600bps |
| 尺寸 | 27*22mm |
| 工作温度 | -40℃~85℃ |
| 存储温度 | -40℃~100℃ |
| 存储湿度 | 0~5%RH |
NOTE:播音状态下最大电流能达到250mA,按照两倍余量原则上需要为模块提供一组驱动能力为500mA的电源供电。
外观尺寸
模块正面
模块背面
模块尺寸图
引脚定义
| 引脚号 | 引脚名称 | 类型 | IO电压 | 上电默认状态 | 功能定义 |
|---|---|---|---|---|---|
| 1 | DAC | O | - | - | DAC通道音频输出 |
| 2 | BAUD | I | 3.3V | 低电平 | 设置UART通信波特率,通电前设置一次 默认低电平(引脚悬空):115200bps 高电平(3.3V):9600bps |
| 3 | SPKP | O | - | - | 喇叭输出 |
| 4 | SPKP | O | - | - | 喇叭输出 |
| 5 | GND | P | - | - | 电源地(推荐电源接入) |
| 6 | 5V | P | - | - | 5V电源(推荐电源输接入) |
| 7 | 5V | P | - | - | 5V电源(不推荐电源接入) |
| 8 | 3V3 | P | - | - | 3.3V电源输出,电流不超过10mA |
| 9 | TICP | - | - | - | ICP烧录接口 |
| 10 | RICP | - | - | - | ICP烧录接口 |
| 11 | GND | P | - | - | 电源地(不推荐电源接入) |
| 12 | TX | O | 3.3V | 高电平 | UART发送器数据输出 模块通信控制接口 |
| 13 | RX | I | 3.3V | 高电平 | UART接收器数据输入 模块通信控制接口 |
| 14 | 3V3 | P | - | - | 3.3V电源输出,电流不超过10mA |
| 15 | PGEN | - | - | - | ICP烧录接口 |
| 16 | BUSY | O | 3.3V | 高电平 | 有播放:输出低电平 无播放:输出高电平 |
| 17 | MUTE | O | 3.3V | 高电平 | 功放使能后:输出低电平 |
引脚定义图
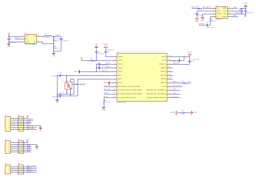
原理图
模块电路图
NOTE:当只采用芯片设计时,我司提供模块原理图PCB等资料,协助整合到一体电路板中,如有需求,请联系我司商务!
应用设计指导
应用电路
模块应用方式
电路设计参考
- 模块供电3.6~5.5V,典型5V供电,需提供峰值电流500mA以上。
- 模块仅需外部5V电源供电即可正常工作,建议电源从模块的5脚、6脚进入最优。
- 模块采用UART通信控制,对接模块的12脚、13脚。
- 此模块板的所有IO为典型的3.3V电平。
- BAUD引脚用于设定UART通信波特率,通电前设置一次,默认低电平(引脚悬空)为115200bps,高电平(3.3V)为9600bps。
- BUSY引脚用于输出忙信号,有播放:输出低电平;无播放:输出高电平。
- 如需增加静电防护能力,可以在喇叭插座附近添加 ESD 器件。
- 模块底板或主板设计时,模块5V电源输入处需放置容值不小于 100uF 的电容,SPK走线尽量短而粗,走线区域不得有其它走线跨跃。
- 为保证好的语音播报效果,建议采用带腔体的喇叭,请联系我司采购。
串口通信协议介绍
串口格式:数据位8bit、波特率115200bps(默认)、校验位N、起始位1bit、停止位1bit。
数据长度:单次传输最大4000个字节。
合成文本
支持任意中文汉字(不支持繁体字,生僻字)文本合成,英文按单个字母发音。文本编码支持GB2312,单次合成文本量不超过4K 字节。
| 帧头(1byte) | 数据长度(2byte) | 命令字(1byte) | 编码参数(1byte) | 文本/GB2312编码(N个byte) |
|---|---|---|---|---|
| 0XFD | 0X--(高8位),0X--(低8位) 长度=命令字+编码参数+文本 |
0X01 | 0X01(GB2312) | 文本:中文字; GB2312编码:0X--,0X--,………… |
通信状态反馈:
- 【0x41】表示收到正确的下传命令帧
- 【0x45】表示下传命令帧的命令字错误
- 【0x46】表示下传命令帧的数据不完整,或者帧数据长度错误
- 【0x47】表示下传命令帧的标记错误
- 【0x4F】表示空闲状态
示例:使用GB2312编码合成"谢谢使用"
| 帧头(1byte) | 数据长度(2byte) | 命令字(1byte) | 编码参数(1byte) | 文本/GB2312编码(8个byte) |
|---|---|---|---|---|
| 0XFD | 0X00 0X0A | 0X01 | 0X01 | 文本:谢谢使用; GB2312编码:0XD0 0XBB 0XD0 0XBB 0XCA 0XB9 0XD3 0XC3 |
控制命令
查询芯片状态
| 发送数据 | 说明 |
|---|---|
| 0XFD 0X00 0X01 0X21 | 在每次发送前,先查询一下芯片工作状态,必须处于空闲状态下,才可以发送新的合成文本 |
通信状态反馈:
- 【0x4E】表示忙状态
- 【0x4F】表示空闲状态
- 【0x4A】表示下位机系统初始化完成
暂停合成
| 发送数据 | 说明 |
|---|---|
| 0XFD 0X00 0X01 0X03 | 暂停TTS的合成(后续可以继续播放) |
通信状态反馈:【0x41】正确、【0x45】命令字错误、【0x46】数据不完整、【0x47】标记错误、【0x4F】空闲状态
继续合成
| 发送数据 | 说明 |
|---|---|
| 0XFD 0X00 0X01 0X04 | 继续TTS的合成(暂停后继续播放) |
通信状态反馈:【0x41】正确、【0x45】命令字错误、【0x46】数据不完整、【0x47】标记错误、【0x4F】空闲状态
停止合成
| 发送数据 | 说明 |
|---|---|
| 0XFD 0X00 0X01 0X02 | 停止TTS的合成(终止播放) |
通信状态反馈:【0x41】正确、【0x45】命令字错误、【0x46】数据不完整、【0x47】标记错误、【0x4F】空闲状态
发音人、音量、语速、语调调节
女声发音人、10级音量、10级语速、10级语调调节
- 音量:[v0]-[v9],音量由小到大,默认为中间值
- 语速:[s0]-[s9],语速由快到慢,默认为中间值正常语速
- 语调:[t0]-[t9],语调由低到高,默认为中间值正常语调
音量调节
| 帧头(1byte) | 数据长度(2byte) | 命令字(1byte) | 编码参数(1byte) | 文本/GB2312编码(4个byte) |
|---|---|---|---|---|
| 0XFD | 0X00 0X06 | 0X01 | 0X01(GB2312) | 文本:[v0]~[v9]; GB2312编码:[v0]:0X5B 0X76 0X30 0X5D ... [v9]:0X5B 0X76 0X39 0X5D |
通信状态反馈:【0x41】正确、【0x45】命令字错误、【0x46】数据不完整、【0x47】标记错误、【0x4F】空闲状态
语速调节
| 帧头(1byte) | 数据长度(2byte) | 命令字(1byte) | 编码参数(1byte) | 文本/GB2312编码(4个byte) |
|---|---|---|---|---|
| 0XFD | 0X00 0X06 | 0X01 | 0X01(GB2312) | 文本:[s0]~[s9]; GB2312编码:[s0]:0X5B 0X73 0X30 0X5D ... [s9]:0X5B 0X73 0X39 0X5D |
通信状态反馈:【0x41】正确、【0x45】命令字错误、【0x46】数据不完整、【0x47】标记错误、【0x4F】空闲状态
语调调节
| 帧头(1byte) | 数据长度(2byte) | 命令字(1byte) | 编码参数(1byte) | 文本/GB2312编码(4个byte) |
|---|---|---|---|---|
| 0XFD | 0X00 0X06 | 0X01 | 0X01(GB2312) | 文本:[t0]~[t9]; GB2312编码:[t0]:0X5B 0X74 0X30 0X5D ... [t9]:0X5B 0X74 0X39 0X5D |
通信状态反馈:【0x41】正确、【0x45】命令字错误、【0x46】数据不完整、【0x47】标记错误、【0x4F】空闲状态
内置提示音效
支持15种提示音效,其中:铃声5首;信息提示音5首;警示音5首
| 铃声 | ring_1 | ring_2 | ring_3 | ring_4 | ring_5 |
|---|---|---|---|---|---|
| 信息提示音 | message_1 | message_2 | message_3 | message_4 | message_5 |
| 警示音 | alert_1 | alert_2 | alert_3 | alert_4 | alert_5 |
铃声播放
帧头:0XFD,数据长度:0X00 0X08,命令字:0X01,编码参数:0X01(GB2312),文本:ring_1~ring_5
GB2312编码:ring_1:0X72 0X69 0X6E 0X67 0X5F 0X31 ... ring_5:0X72 0X69 0X6E 0X67 0X5F 0X35
通信状态反馈:【0x41】正确、【0x45】命令字错误、【0x46】数据不完整、【0x47】标记错误、【0x4F】空闲状态
信息提示音播放
帧头:0XFD,数据长度:0X00 0X0B,命令字:0X01,编码参数:0X01(GB2312),文本:message_1~message_5
GB2312编码:message_1:0X6D 0X65 0X73 0X73 0X61 0X67 0X65 0X5F 0X31 ... message_5:0X6D 0X65 0X73 0X73 0X61 0X67 0X65 0X5F 0X35
通信状态反馈:【0x41】正确、【0x45】命令字错误、【0x46】数据不完整、【0x47】标记错误、【0x4F】空闲状态
警示音播放
帧头:0XFD,数据长度:0X00 0X09,命令字:0X01,编码参数:0X01(GB2312),文本:alert_1~alert_5
GB2312编码:alert_1:0X61 0X6C 0X65 0X72 0X74 0X5F 0X31 ... alert_5:0X61 0X6C 0X65 0X72 0X74 0X5F 0X35
通信状态反馈:【0x41】正确、【0x45】命令字错误、【0x46】数据不完整、【0x47】标记错误、【0x4F】空闲状态
文本标注方法
为了确保TTS合成效果,以下提供一套标注方式,用户可以通过标注的方式,达到想要的合成效果,修复合成在自然度、流畅度方面的不足。
文本分析功能
智能解析常见标点符号,常见多音字、数字。支持常用英文单位(需小写)、特殊数字发音。单句无停顿标点符号句子长度超过50字将自动切断。
文本标记功能
支持文本标记,可标记多音字发音、数字发音、短停顿。
多音字标记方式
格式:[=*] 标记前一汉字的拼音
示例:空调[=tiao2]调[=tiao2]到三十度
汉字拼音解析为:kong1 tiao2 tiao2 dao4 san1 shi2 du4
其中,拼音格式为拼音+声调,声调数值范围1-5,分别代表(1:阴平 2:阳平 3:上声 4:去声 5:轻声)。拼音中ü用字母v代替,字母均为小写。
数字标记方式
格式:[n*],指定该标记后的数字发音方式,*为1时按数字发音,*为2时按数值发音,*为3时按电话号码格式发音。该标记后必须跟数字才能有效转换。
示例:共消费[n2]100元,请拨打电话[n1]95511,手机号码[n3]18812341121。
解析为:共消费一百元,请拨打电话九五五一一,手机号码幺八八幺二三四幺幺二幺。
短停标记方式
格式:[w0],指定该位置做短暂停顿。
示例:欢迎使用[w0]我司的语音合成系列方案。
电路设计
当需求把电路直接设计在电路板上,不使用模块的形式,请参照第5章原理图。如需原理图、PCB源档(AD格式)请联系我司获取。
注意事项
- 模块可以背面紧贴线路板平躺安装。
- 当外接单片机IO是5V时,建议在模块的RX脚与单片机的TX脚串一个2K电阻。
使用方法
硬件连接
为测试做准备,请事先准备好TTS模块、USB转TTL串口模块、2.54mm排针、喇叭,如下图:
物料图
接下来对模块和排针进行焊接,把模块两边引脚焊接好,如下图:
排针焊接图
通电测试
把5V电源(第5、6引脚)、TX/RX(第12、13引脚)、喇叭(第3、4引脚)接到对应引脚上,如下图:
接线连接图
把USB转TTL串口模块接到电脑,打开我司TTS上位机(TTS TOOL),选择正确的串口号(按实际情况选择),选择正确的波特率(默认115200),点击"打开串口"按钮,如下图:
上位机
在文本输入框输入"你好",点击"发送文本"按钮,模块发出声音"你好",说明工作已正常,如下图:
测试图
SNR9916ENC 降噪模块 新品
产品概述
SNR9916ENC基于深度学习降噪算法开发的一款高性能的全双工降噪模块,该模块方案支持自动EQ调节、防啸叫、AEC回声消除。
噪声抑制类型支持:风噪、啸叫、键盘声、交通声、音乐声、人群嘈杂等。
另外,客户只采用芯片设计时,我司提供模块原理图PCB等资料,协助整合到一体电路板中,如有需求,请联系我司商务。
降噪模块工作原理及应用领域示意图
产品特点
模块长宽19.8x19.3mm,采用邮票孔设计,板材厚度为1.2mm,工作电压为3.6~5V。
- 采用深度学习降噪算法:深度降噪,让目标语音更清晰;端侧实时处理,提升实时性
- 采样全双工对话降噪:支持对话双方能够同时进行说话和收听,实现实时、无缝的双向对话,确保对话流畅自然
- 采样AEC回声消除算法:有效抑制回声,提高目标语音的信噪比,从而改善对话质量
- 防啸叫:防止声音失真,保护听力健康,提升对话体验
- 自动EQ调节:对音频信号进行均衡处理,以优化声音质量和听感体验
应用领域
会议系统、楼宇对讲、客服系统、车载通话、话筒、耳麦、对讲机等。
主要参数
模块电气特性参数
| 参数 | 规格 |
|---|---|
| 工作电压 | 3.6-5.5V,典型5V |
| I/O接口电压 | 3.3V |
| 工作电流 | 26mA |
| 尺寸 | 19.8*19.3mm |
| 工作温度 | -25℃~85℃ |
| 存储温度 | -40℃~100℃ |
| 存储湿度 | 0~5%RH |
模块降噪参数
| 参数 | 说明 | 最小 | 典型 | 最大 | 单位 |
|---|---|---|---|---|---|
| 信噪比 | 人声与背景噪声的比值 | ≥-5 | ≥0 | / | dB |
| 噪声抑制 | 最大引入噪声 | / | / | ≤80 | dB |
| 开机时间 | 上电到输出降噪后音频时间 | / | <800 | / | ms |
| 降噪延时 | 音频输入到降噪后音频输出时间 | / | 78 | / | ms |
| 拾音距离 | 人声离麦克风的距离 | / | ≤10 | / | cm |
| 麦克风 | 推荐全指向麦克风灵敏度 | -58 | / | -32 | dB |
| 输入幅值 | 直接接音频信号时,输入幅值大小 | / | 0.5 | 0.7 | V |
NOTE:PA4引脚对地接2.2K电阻,上电时间可到200ms左右
信噪比提升能力
不同环境下,语音信噪比(SNR)提升数据,综合约40dB,信噪比提升数据表如下:
| 测试环境 | 原始音频SNR(单位dB) | 降噪后音频SNR(单位dB) |
|---|---|---|
| 白噪声 | 10.85 | 43.95 |
| 菜市场 | 4.30 | 47.34 |
| 超市 | 5.39 | 47.04 |
| 风噪 | 4.13 | 49.88 |
| 工地 | 7.46 | 39.25 |
| 交通路口 | 7.37 | 52.11 |
| 理发厅 | 5.77 | 49.39 |
| 奶茶店 | 6.39 | 49.46 |
| 商场 | 3.55 | 42.08 |
| 游戏厅 | 6.30 | 48.65 |
| 平均值 | 6.15 | 46.92 |
外观尺寸
正面
背面
模块外观图
模块尺寸图
引脚定义
| 引脚号 | 引脚名称 | 类型 | IO 电压 | 上电默认状态 | 功能定义 |
|---|---|---|---|---|---|
| 1 | TX1 | O | 3.3V | - | 预留 |
| 2 | RX | I | 3.3V | - | 预留 |
| 3 | PA5 | O | 3.3V | - | 预留 |
| 4 | PA4 | - | 3.3V | - | ICP烧录接口 |
| 5 | MUTE | O | 3.3V | 高电平 | 功放使能后:输出低电平 |
| 6 | RX0 | - | 3.3V | - | ICP烧录接口 |
| 7 | TX0 | - | 3.3V | - | ICP烧录接口 |
| 8 | PA6 | O | 3.3V | - | 预留 |
| 9 | AEC+ | - | - | - | AEC正端输入 |
| 10 | AEC- | - | - | - | AEC负端输入 |
| 11 | MIC- | - | - | - | 麦克风负极 |
| 12 | MIC+ | - | - | - | 麦克风正极 |
| 13 | AGND | P | - | - | 模拟地 |
| 14 | DAC | O | - | - | DAC音频输出 |
| 15 | 3V3 | P | - | - | 3.3V电源输出,电流不超过10mA |
| 16 | GND | P | - | - | 电源地(推荐电源接入) |
| 17 | 5V | P | - | - | 5V电源(推荐电源输接入) |
功能接口说明:
- 单麦克风接口:音频输入。常用可支持-32db、-38db、-42db、-58db的麦克风;音频输入的幅度控制在0.5V以内,最大不高于0.7V
- 降噪音频输出接口:DAC输出降噪之后的音频,然后接至产品的音频输入接口,如对讲机麦克风输入接口。降噪后音频幅值放大约一倍
- AEC输入接口:将功放(支持D类、AB类)输出喇叭的信号接入,输入的幅度控制在4.5V以内,最大不高于5V
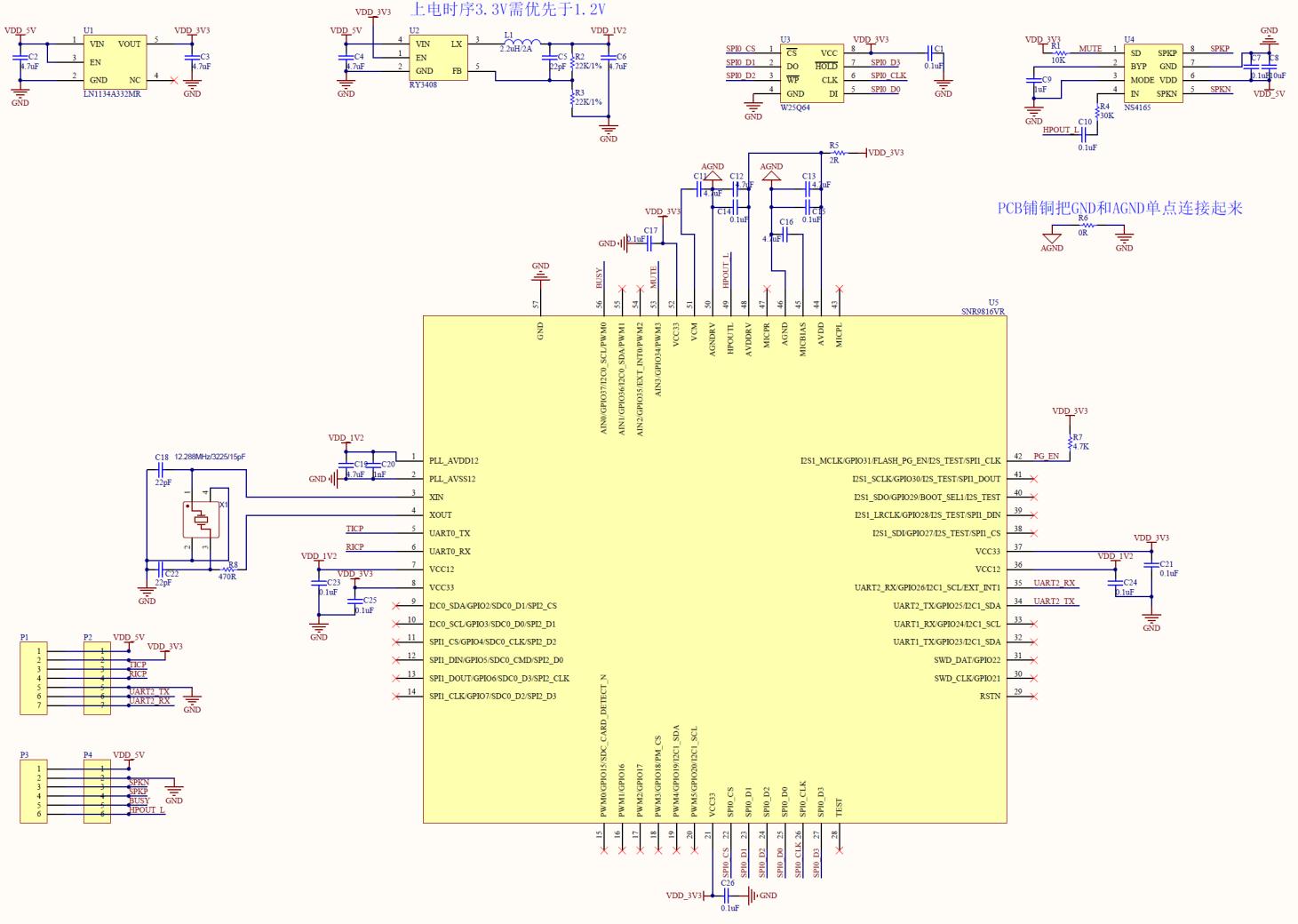
原理图
模块电路图
NOTE:当只采用芯片设计时,我司提供模块原理图PCB等资料,协助整合到一体电路板中,如有需求,请联系我司商务!
应用设计指导
应用电路
模块应用方式,如下图:
应用方式
NOTE:上述模块底板支持单路麦克接入,降噪后通过DAC口输出模拟音频到功放,然后由喇叭播放降噪后音频,也可以通过连接耳机听降噪后的音频。5V供电,支持8欧2W的喇叭。
电路设计参考
- 模块供电3.6~5.5V,典型5V供电,需提供峰值电流50mA以上。
- 模块仅需外部5V电源供电即可正常工作,电源从模块的16脚、17脚进入。
- 此模块板的所有IO为典型的3.3V电平。
- 如需增加静电防护能力,可以在麦克风和喇叭插座附近添加 ESD 器件。
- 模块底板或主板设计时,模块5V电源输入处需放置容值不小于 100uF 的电容,麦克风采样差分走线,SPK走线尽量短而粗,走线区域不得有其它走线跨跃。
- 为保证好的语音播报效果,建议采用带腔体的喇叭,请联系我司采购。
常见问题
声音不清晰
声音偏胡,不清晰。一般下行方案有此情况,主要原因为输入到降噪模块的音频幅度过大或者整机安装问题。
- 确认输入到降噪模块的音频幅度在0.5V以下。
- 默认是接-32DB的MIC,如果以前用的是MIC灵敏度小于-32DB,可能输出幅度会过大,后端需要进行分压。
- 喇叭要完全固定不能有松动,最好装上整机进行测试。
喇叭有电流声
- 对讲机产品,注意查看接收天线是否有连接上,没接上有时候可能会引入杂音。
- 把降噪模块的音频输出脚与后端断开,定位是否为降噪模块端输出噪声。
- 降噪后音频到功放输入端之间,最好不要有对地电容,有可拆掉测试。
- 硬件电路设计是否有问题,尤其模块的AGND脚,需要区分开数字地和模拟地,在模块里面有处理单点接。
电路设计
当需求把电路直接设计在电路板上,不使用模块的形式,请参照第5章原理图。如需原理图、PCB源档(AD格式)请联系我司获取。
注意事项
- 模块可以背面紧贴线路板平躺安装。
使用方法
硬件连接
为测试做准备,请事先准备好降噪模块、模块底板,喇叭、麦克风、TYPE-C线,如下图:
物料图
接下来把麦克风、喇叭、TYPE-C线接入模块底板,如下图:
接入图
效果体验测试
接上5V电源(TYPE-C接口),喇叭靠近耳朵听;最好噪声离麦克风5CM,人声离麦克风5CM,这样更能体现降噪效果,如下图:
测试效果图
可通过手机音乐APP,播放音乐、交通路口、风噪等声音,播放噪声过程中,对着麦克风说话,此时喇叭输出的只有人声,无其它噪声。体验一下降噪模块对噪声抑制效果与声音还原度!
哭声/鼾声检测模块 NEW
产品概述
哭声/鼾声检测模块是一款基于SNR9912VR芯片和深度学习算法的智能音频识别产品,专门用于检测和识别特定声音事件,如婴儿哭声和成人鼾声。利用先进的神经网络模型和边缘AI技术,可以实时准确地识别目标声音,为智能家居、健康监测、婴儿看护等应用场景提供可靠的音频智能解决方案。
该模块使用深度学习方法检测环境中的目标声音事件。当检测到目标声音时,通过串口、GPIO和喇叭提示等多种方式返回检测结果,以提醒用户或触发后续任务执行。
主要特性
- 基于SNR9912VR语音识别芯片,性能稳定可靠
- 深度学习算法,识别准确率≥95%
- 实时检测:检测延迟<200ms,快速响应
- 单麦克风设计,结构简单,成本低
- 多种输出方式:串口数据(9600波特率)+ GPIO引脚 + 喇叭提示
- 独立GPIO输出:PA5用于哭声检测,PA6用于鼾声检测,100ms脉冲触发
- 本地处理:无需网络,边缘计算,隐私保护
- 支持独立的哭声或鼾声检测(固件可选)
- 低功耗设计:适合长时间运行
- 模块小巧:易于集成到各种产品中
技术规格
| 参数 | 规格 |
|---|---|
| 核心芯片 | SNR9912VR(语音识别专用芯片) |
| 检测算法 | 深度学习非语音检测算法 |
| 检测类型 | 婴儿哭声、成人鼾声(单独检测,不同声音需要不同固件) |
| 识别准确率 | ≥95%(标准测试环境下) |
| 检测延迟 | <200ms |
| 麦克风配置 | 单麦克风设计(全向数字MEMS麦克风) |
| 拾音距离 | 0.5m ~ 5m(可调) |
| 信噪比 | ≥60dB |
| 工作频率 | 20Hz ~ 8kHz |
| 灵敏度等级 | 低、中、高 - 3档可调 |
| 通信接口 | UART1(9600波特率)/ GPIO(PA5, PA6) |
| 串口协议 | A5 FA 00 81 20 FB(检测到目标声音时发送) |
| GPIO输出 | PA5:哭声检测(100ms低电平脉冲) PA6:鼾声检测(100ms低电平脉冲) |
| 音频提示 | 板载喇叭播放提示音 |
| 工作电压 | 3.3V ~ 5.0V |
| 工作电流 | 检测模式:≤80mA / 待机模式:≤15mA |
| 工作温度 | -10°C ~ 60°C |
| 模块尺寸 | 25mm x 20mm x 8mm |
| 安装方式 | SMD/排针 |
应用场景
哭声/鼾声检测模块适用于多种智能应用场景:
- 智能婴儿监护器:实时监测婴儿哭声,及时提醒父母
- 智能摄像头:与摄像头联动,检测到哭声时自动录像或推送通知
- 睡眠监测设备:检测打鼾频率和强度,评估睡眠质量
- 智能音箱:检测到婴儿哭声,自动播放安抚音乐
- 智能家居系统:基于哭声/鼾声检测触发场景联动
- 健康管理设备:长期鼾声数据监测,睡眠呼吸暂停预警
- 老人看护:检测老人异常声音,及时报警
- 智能照明:检测到特定声音时自动调整灯光
技术优势
核心优势
- AI深度学习:神经网络模型基于数万条真实音频样本训练,识别准确率高
- 强抗干扰:在有背景噪声的环境中也能准确识别目标声音
- 边缘计算:本地处理,无需云端,响应快速且保护隐私
- 低功耗设计:优化算法和低功耗芯片,适合电池供电设备
- 易于集成:模块化设计,多种接口,快速集成
- 灵活配置:支持灵敏度调节、检测模式切换等参数配置
- 可扩展性:支持自定义声音类型训练和识别
工作模式
| 模式 | 描述 | 应用场景 |
|---|---|---|
| 哭声检测模式 | 专门识别婴儿哭声,过滤其他声音 | 婴儿监护器、智能摄像头 |
| 鼾声检测模式 | 识别成人鼾声,分析打鼾强度 | 睡眠监测、健康管理 |
| 双模式 | 同时检测哭声和鼾声 | 智能家居系统 |
| 低功耗模式 | 降低检测频率,延长电池寿命 | 电池供电设备 |
硬件接口说明
1. UART串口输出(UART1)
功能:每次检测到哭声或鼾声时,UART1输出检测结果数据
- 波特率:9600
- 数据位:8位
- 停止位:1位
- 校验位:无
- 输出协议:
A5 FA 00 81 20 FB(检测到目标声音时发送)
2. GPIO引脚输出
PA5引脚 - 哭声检测输出
- 正常状态:高电平
- 检测到哭声时:输出100ms低电平脉冲
- 脉冲结束后:恢复高电平
- 用途:可直接触发外部电路或MCU中断
PA6引脚 - 鼾声检测输出
- 正常状态:高电平
- 检测到鼾声时:输出100ms低电平脉冲
- 脉冲结束后:恢复高电平
- 用途:可直接触发外部电路或MCU中断
3. 音频输出(喇叭接口)
每次检测到哭声或鼾声时,模块通过板载喇叭播放提示音,提醒用户检测结果。
软件功能说明
核心功能
- 非语音检测算法:使用深度学习技术,专门识别特定的非语音音频事件
- 实时检测:持续监测环境声音,实时分析音频特征
- 多种输出:支持串口数据输出、GPIO电平输出和喇叭提示同时输出
- 固件切换:不同声音类型需要烧录不同的固件版本
输出时序
当检测到目标声音(哭声或鼾声)时,模块同时执行以下动作:
- UART1立即发送检测协议数据:
A5 FA 00 81 20 FB - 对应GPIO引脚(PA5或PA6)输出100ms低电平脉冲
- 喇叭播放提示音
产品规格
模块提供多种固件版本:
- 哭声检测固件:专门检测婴儿哭声,适用于婴儿监护器、智能摄像头等
- 鼾声检测固件:专门检测成人鼾声,适用于睡眠监测、健康管理设备
- 自定义固件:支持自定义声音类型训练,可识别玻璃破碎、门铃、警报等特定声音
重要说明
⚠️ 固件版本说明
- 固件独立性:检测不同声音需要烧录不同的固件版本
- 单一检测:每个固件版本只支持检测一种特定类型的声音(哭声或鼾声)
- 定制需求:如需检测其他类型声音,或需要同时检测多种声音,请联系我们的技术支持
- 技术支持:固件烧录、参数优化等技术问题,请联系 vivi@snaner.com 或致电 +86 15019762721
应用集成指南
快速集成步骤
- 选择固件:根据应用场景选择哭声或鼾声检测固件
- 电源连接:提供稳定的3.3V-5.0V电源
- 接口连接:
- 简单应用:将PA5/PA6引脚连接到MCU GPIO输入,检测下降沿触发
- 复杂应用:连接UART1串口,接收完整检测数据
- 喇叭连接:如需音频提示功能,将喇叭连接到音频输出接口
- 测试验证:播放相应的测试音频,验证检测功能
典型应用电路
模块可直接连接到MCU、Arduino、树莓派等开发板:
- PA5/PA6引脚可直接连接到MCU GPIO输入(3.3V电平兼容)
- UART接口可连接到MCU串口进行通信
- 100ms低电平脉冲适合边沿触发中断或轮询检测
SNR8503M芯片
特性
模拟模块
- 48M 32位内核,硬件除法协处理器
- 30uA低功耗休眠模式
- -40~105℃工业级工作温度范围
- 2.5V~5.5V单电源供电,内部集成数字供电LDO
- 超强抗静电和群脉冲能力
存储
- 32KB FLASH ROM,带FLASH防窃密功能
- 4KB RAM
时钟
- 内置4MHz高精度RC时钟,全温度范围精度±1%
- 内置32KHz低速时钟,供低功耗模式使用
- 内部PLL可提供最高48MHz时钟
外设
- 一路UART
- 一路SPI
- 一路IIC
- 通用16/32位Timer,支持捕捉和边沿对齐PWM
- 电机控制专用PWM模块,支持6路PWM输出,独立死区控制
- Hall信号专用接口,支持测速、去抖
- 4通道DMA
- 硬件看门狗
- 最多支持21路GPIO
模拟特性
- 集成1路12bit SAR ADC,1.2Msps采样及转换速率,共9通道
- 集成2路OPA,可设置为差分PGA模式
- 集成两路比较器
- 集成8bit DAC数模转换器,作为内部比较器输入
- 内置1.2V 0.5%精度电压基准源
- 内置1路低功耗LDO和电源检测电路
- 内置高精度、低温漂高频RC时钟
主要优势
- 内部集成2路高速运放,可满足单电阻/双电阻电流采样拓扑架构的不同需求
- ADC模块变增益技术,可以和高速运放配合,处理更宽的电流动态范围,兼顾小电流和大电流的采样精度
- 集成两路比较器
- ESD及抗干扰能力强,稳定可靠
- 单电源2.5~5.5V供电,确保了系统供电的通用性
- 高集成度、体积小、节约BOM成本
应用场景
- 适用于有感BLDC控制系统
- 适用于无感BLDC控制系统
- 适用于有感FOC控制系统
- 适用于无感FOC控制系统
1. 概述
1.1 功能简述
SNR8503M是32位内核的面向电机控制应用的紧凑型专用处理器,集成了常用电机控制系统所需的所有模块。
性能
- 48MHz 32位内核
- 低功耗休眠模式
- 工业级工作温度范围
- 超强抗静电和群脉冲能力
存储器
- 32KB FLASH,带加密功能,带128位芯片唯一识别码
- 4KB RAM
工作范围
- 采用2.5V~5.5V电源供电,内部集成1个LDO,为数字部分电路供电
- 工作温度:-40~105℃
时钟
- 内置4MHz高精度RC时钟,-40~105℃范围内精度在±1%之内
- 内置低速32kHz低速时钟,供低功耗模式使用
- 内部PLL可提供最高48MHz时钟
外设模块
- 一路UART
- 一路SPI,支持主从模式
- 一路IIC,支持主从模式
- 1个通用16位Timer,支持捕捉和边沿对齐PWM功能
- 1个通用32位Timer,支持捕捉和边沿对齐PWM功能
- 电机控制专用PWM模块,支持8路PWM输出,独立死区控制
- Hall信号专用接口,支持测速、去抖功能
- 硬件看门狗
- 21路GPIO,7个GPIO可以作为系统的唤醒源。14个GPIO可以用作外部中断源输入
模拟模块
- 集成1路12bit SAR ADC,1.2Msps采样及转换速率,共9通道
- 集成2通道运算放大器,可设置为差分PGA模式
- 集成两路比较器
- 集成8bit DAC数模转换器
- 内置±2℃温度传感器
- 内置1.2V 0.5%精度电压基准源
- 内置1路低功耗LDO和电源监测电路
- 集成高精度、低温飘高频RC时钟
封装
- SSOP24
1.2 主要优势
- 高可靠性、高集成度、最终产品体积小、节约BOM成本
- 内部集成2通道高速运放和两路比较器,可满足单电阻/双电阻电流采样拓扑架构的不同需求
- 应用专利技术使ADC和高速运放达到最佳配合,可处理更宽的电流动态范围,同时兼顾高速小电流和低速大电流的采样精度
- 整体控制电路简洁高效,抗干扰能力强,稳定可靠
- 适用于有感BLDC/无感BLDC/有感FOC/无感FOC等控制系统
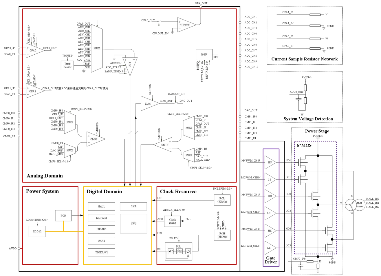
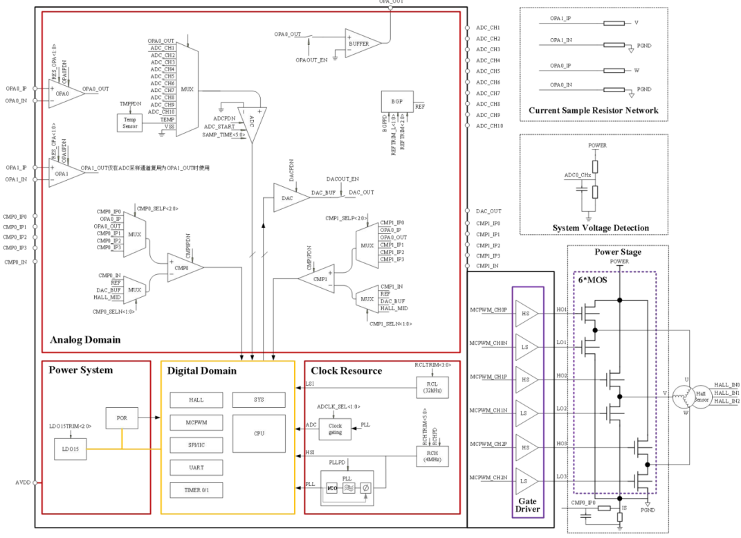
1.3 系统资源
系统框图
SNR8503M系统框图
1.4 矢量正弦控制系统
矢量正弦控制系统简化原理图
矢量正弦控制系统简化原理图
2. 器件资源表
| 主频(MHz) | FLASH(KB) | RAM(KB) | ADC通道数 | DAC | 比较器 | 比较器通道数 | OPA | HALL | SPI | IIC | UART | TEMP SENSOR | PLL | 其他 | 封装 |
|---|---|---|---|---|---|---|---|---|---|---|---|---|---|---|---|
| 48 | 32 | 4 | 9 | 8bit | 2 | 8 | 2 | 3路 | 1 | 1 | 1 | Yes | Yes | 5V LDO | SSOP24 |
3. 管脚分布
3.1 管脚分布图及管脚说明
3.1.1 特别说明
- PU为Pull-Up的缩写,下列引脚图中PU引脚内置上拉至AVDD的电阻
- RSTN引脚内置100K上拉电阻,固定开启上拉,当RSTN功能切换为GPIO功能后,上拉可以关闭
- 其余PU引脚内置10K上拉电阻,可软件控制开启关闭上拉
- EXTI引脚为外部中断GPIO中断
- UARTx_TX(RX):UART的TX和RX支持互换。当GPIO第二功能选择为UART,且GPIO_PIE即输入使能时,可以作为UART_RX使用;当GPIO_POE使能时,可以作为UART_TX使用。一般同一GPIO不同时使能输入和输出,否则输入PDI会接收到PDO发出的数据
- SPI_DI(DO):SPI的DI和DO支持互换,当GPIO第二功能选择为SPI,且GPIO_PIE即输入使能时,可以作为SPI_DI使用;当GPIO_POE即输出使能时,可以作为SPI_DO使用。一般同一GPIO不同时使能输入和输出,否则输入PDI会接收到PDO发出的数据
3.1.2 管脚分布图
SNR8503M管脚分布图
管脚说明:
注:由于管脚功能说明表格内容较多,建议下载完整的芯片手册查看详细的管脚定义和功能说明。
芯片共24个引脚,包含21路可配置GPIO,支持多种复用功能如UART、SPI、IIC、PWM、ADC、比较器等。
开发资源
我司为SNR8503M提供完整的开发支持,包括:
- 芯片数据手册
- 参考设计原理图
- SDK软件开发包
- 示例代码
- 开发工具链
- 技术支持服务
如需获取芯片技术资料和采购信息,请联系我司商务:+86 15019762721
SNR8503PM芯片 新品
特性
基本特性
- 48M 32位内核,硬件除法协处理器
- 30uA低功耗休眠模式
- -40~105℃工业级工作温度范围
- MCU使用2.5V~5.5V单电源供电,栅极驱动使用7~28V供电
- 超强抗静电和群脉冲能力
模拟模块
- 集成1路12bit SAR ADC,1.2Msps采样及转换速率,共9通道
- 集成2路OPA,可设置为差分PGA模式
- 集成两路比较器
- 集成8bit DAC数模转换器,作为内部比较器出入
- 内置1.2V 0.5%精度电压基准源
- 内置1路低功耗LDO和电源检测电路
- 内置高精度、低温漂高频RC时钟
存储
- 32KB FLASH ROM,带FLASH防窃密功能
- 4kB RAM
时钟
- 内置4MHz高精度RC时钟,全温度范围精度±1%
- 内置64KHz低速时钟,供低功耗模式使用
- 内部PLL可提供最高48MHz时钟
外设
- 一路UART
- 一路SPI
- 一路IIC
- 通用16/32位置Timer,支持捕捉和边沿对齐PWM
- 电机控制专用PWM模块,支持6路PWM输出,独立死区控制
- Hall信号专用接口,支持测速、去抖
- 4通道DMA
- 硬件看门狗
- 硬件看门狗
- 最多支持20路GPIO
主要优势
- 内部集成2路高速运放,可满足单电阻/双电阻电流采样拓扑架构的不同需求
- ADC模块变增益技术,可以和高速运放配合,处理更宽的电流动态范围,兼顾小电流和大电流的采样精度
- 集成两路比较器
- ESD及抗干扰能力强,稳定可靠
- 高集成度、体积小、节约BOM成本
- 支持IEC/UL60730功能安全认证
应用场景
- 适用于有感BLDC/无感BLDC/有感FOC/无感FOC等控制系统
1. 概述
1.1 功能简述
SNR8503M是32位内核的面向电机控制应用的紧凑型专用处理器,集成了三相全桥自举式栅极驱动模块可直接驱动3对N型MOSFET。
性能
- 48MHz 32位内核
- 低功耗休眠模式
- 集成三相全桥自举式栅极驱动模块
- 工业级工作温度范围
- 超强抗静电和群脉冲能力
存储器
- 32KB FLASH,带加密功能,带128位芯片唯一识别码
- 4KB RAM
工作范围
- 双电源供电,MCU部分采用2.5V~5.5V电源供电。3P3N驱动模块采用7~28V电源供电。
- 工作温度:-40~105℃
时钟
- 内置4MHz高精度RC时钟,-40~105℃范围内精度在±1%之内
- 内置低速64kHz低速时钟,供低功耗模式使用
- 内部PLL可提供最高48MHz时钟
外设模块
- 一路UART
- 一路SPI,支持主从模式
- 一路IIC,支持主从模式
- 1个通用16位Timer,支持捕捉和边沿对齐PWM功能
- 1个通用32位Timer,支持捕捉和边沿对齐PWM功能
- 电机控制专用PWM模块,支持8路PWM输出,独立死区控制
- Hall信号专用接口,支持测速、去抖功能
- 硬件看门狗
- 20路GPIO,7个GPIO可以作为系统的唤醒源。14个GPIO可以用作外部中断源输入
模拟模块
- 集成1路12bit SAR ADC,1.2Msps采样及转换速率,共9通道
- 集成2通道运算放大器,可设置为差分PGA模式
- 集成两路比较器
- 集成8bit DAC数模转换器
- 内置±2℃温度传感器
- 内置1.2V 0.5%精度电压基准源
- 内置1路低功耗LDO和电源监测电路
- 集成高精度、低温飘高频RC时钟
封装
- SSOP24
1.2 主要优势
- 高可靠性、高集成度、最终产品体积小、节约BOM成本
- 内部集成2通道高速运放和两路比较器,可满足单电阻/双电阻电流采样拓扑架构的不同需求
- 应用专利技术使ADC和高速运放达到最佳配合,可处理更宽的电流动态范围,同时兼顾高速小电流和低速大电流的采样精度
- 整体控制电路简洁高效,抗干扰能力强,稳定可靠
- 集成三相全桥自举式栅极驱动模块
- 内部集成5V LDO
适用于有感BLDC/无感BLDC/有感FOC/无感FOC等控制系统
1.3 系统资源
系统框图
SNR8503PM系统框图
1.4 矢量正弦控制系统
矢量正弦控制系统简化原理图
矢量正弦控制系统简化原理图
2. 器件资源表
| 主频(MHz) | FLASH(KB) | RAM(KB) | ADC通道数 | DAC | 比较器数量 | 比较器通道数 | OPA | HALL | SPI | IIC | UART | TEMP SENSOR | PLL | Gate Driver (V) | Gate Driver (A) | Current Limit (A) | Supply (V) | 其他 | 封装 |
|---|---|---|---|---|---|---|---|---|---|---|---|---|---|---|---|---|---|---|---|
| 48 | 32 | 4 | 9 | 8bit | 2 | 7 | 2 | 3路 | 1 | 1 | 1 | Yes | Yes | 3P3N | +0.05/-0.3 | - | 7~28V | 5V LDO | SSOP24 |
3. 管脚分布
3.1 管脚分布图及管脚说明
3.1.1 特别说明
- PU为Pull-Up的缩写,下列引脚图中PU引脚内置上拉至AVDD的电阻
- RSTN引脚内置100K上拉电阻,固定开启上拉,当RSTN功能切换为GPIO功能后,上拉可以关闭
- 3P3M/ICPCK内置10K上拉电阻,可软件控制开启关闭上拉。固定开启上拉,当RSTN功能切换为GPIO功能后,上拉可以关闭
- 其余PU引脚内置10K上拉电阻,可软件控制开启关闭上拉
- EXTI引脚为外部中断GPIO中断
- UARTx_TX(RX):UART的TX和RX支持互换。当GPIO第二功能选择为UART,且GPIO_PIE即输入使能时,可以作为UART_RX使用;当GPIO_POE使能时,可以作为UART_TX使用。一般同一GPIO不同时使能输入和输出,否则输入PDI会接收到PDO发出的数据
- SPI_DI(DO):SPI的DI和DO支持互换,当GPIO第二功能选择为SPI,且GPIO_PIE即输入使能时,可以作为SPI_DI使用;当GPIO_POE即输出使能时,可以作为SPI_DO使用。一般同一GPIO不同时使能输入和输出,否则输入PDI会接收到PDO发出的数据
3.1.2 管脚分布图
SNR8503PM管脚分布图
管脚说明:
注:由于管脚功能说明表格内容较多,建议下载完整的芯片手册查看详细的管脚定义和功能说明。
芯片共24个引脚,包含20路可配置GPIO,支持多种复用功能如UART、SPI、IIC、PWM、ADC、比较器等。
开发资源
我司为SNR8503PM提供完整的开发支持,包括:
- 芯片数据手册
- 参考设计原理图
- SDK软件开发包(含增强型FOC算法)
- 示例代码
- 开发工具链
- 技术支持服务
如需获取芯片技术资料和采购信息,请联系我司商务:+86 15019762721
SN-AI5(小智AI机器人模块 · ESP32-S3) NEW
产品概述
SN-AI5是一款基于乐鑫ESP32-S3芯片的AI机器人模块,集成摄像头深度图像识别、语音人机对话与云端大模型接入于一体。支持接入DeepSeek、豆包等主流AI大模型,实现多轮自然语言交互。内置Wi-Fi和蓝牙,搭配1.54英寸显示屏,可作为桌面AI伴侣、早教互动机器人、语音助手和视觉识别终端等多种场景使用。
产品外观
产品主要特性
产品尺寸
主要特性
- 主控芯片:ESP32-S3,Xtensa LX7双核,最高240MHz,内置16MB Flash + 8MB PSRAM
- 摄像头视觉:支持实时图像采集、深度识别与内容分析(可选带摄像头版本)
- 语音交互:双麦克风拾音,支持在线语音识别与多轮对话
- 大模型接入:可对接DeepSeek、豆包、文心一言等云端AI大模型
- 显示屏:1.54英寸彩色IPS显示屏,展示表情/状态/对话内容
- 无线连接:Wi-Fi 2.4GHz + 蓝牙5.0 BLE,支持OTA固件升级
- 本地+云端双模:支持离线语音唤醒 + 在线智能对话
- 开源生态:基于"小智AI"开源框架,社区活跃,资料丰富
- 两种版本:标准版(仅语音)/ 摄像头增强版(语音+视觉识别)
- 即插即用:USB-C供电,体积小巧,适合桌面应用和嵌入式集成
技术规格
| 参数 | 规格 |
|---|---|
| 主控芯片 | ESP32-S3N16R8(Xtensa® LX7双核,240MHz) |
| 内存 | Flash 16MB + PSRAM 8MB |
| 显示屏 | 1.54英寸彩色IPS LCD |
| 摄像头 | OV2640 / 200万像素(增强版) |
| 麦克风 | 双PDM麦克风(双路拾音,回声消除) |
| 扬声器 | 内置扬声器接口(可外接8Ω/1W扬声器) |
| 无线连接 | Wi-Fi 802.11 b/g/n(2.4GHz)+ BT 5.0 LE |
| AI大模型 | DeepSeek / 豆包 / 文心一言 / 通义千问(可配置) |
| 供电 | USB-C 5V / 可选锂电池供电 |
| 工作电流 | 典型值 ≤300mA @ 5V |
| 工作温度 | -10°C ~ 60°C |
| 模块尺寸 | 约 80mm × 50mm × 20mm(含外壳) |
| 包装尺寸 | 100mm × 140mm × 80mm |
| 重量 | 约 150g(含外壳) |
| 产品型号 | SN-AI5 |
| 品牌 | INTERPOWER(硕睿) |
产品版本
两种规格可选
- 标准版(语音助手版):不含摄像头,专注语音交互与大模型对话,适合桌面语音助手、儿童陪伴机器人等场景
- 增强版(语音+视觉版):含摄像头模组,支持实时图像采集与深度内容识别,可实现"看图说话"、物体识别、场景分析等功能
应用场景
- 桌面AI伴侣:日常问答、天气查询、新闻播报、实时翻译
- 儿童早教:故事讲述、互动问答、启蒙教育、情感陪伴
- 视觉识别终端:物体识别、文字识别、场景分析(增强版)
- 智能家居控制:语音控制灯光、开关、家电等IoT设备
- 创客开发:ESP32-S3开发平台,适合AI应用开发与原型验证
- 企业定制:支持OEM/ODM,可定制外观、固件和AI角色人格
接口说明
硬件接口
- USB-C:供电与固件烧录,支持USB串口调试
- I2C/SPI:用于外接传感器和扩展外设
- GPIO扩展:多路GPIO,可连接舵机、LED、按键等
- 摄像头接口:DVP并口摄像头(增强版,支持OV2640等)
- 扬声器接口:3.3V差分音频输出,可接小型扬声器
开发生态
软件与开发支持
- 开源框架:基于"小智AI"(XiaoZhi-ESP32)开源项目,GitHub社区活跃
- 开发环境:支持ESP-IDF和Arduino IDE开发
- 大模型配置:通过配置文件灵活切换不同AI大模型提供商
- OTA升级:支持Wi-Fi空中固件升级
- 示例程序:提供完整的语音助手、图像识别等示例代码
- 技术支持:如需定制开发,请联系 vivi@snaner.com 或致电 +86 15019762721
SN-AI31(小智AI对话机器人·儿童情感伴侣) NEW
产品概述
SN-AI31是一款可爱的儿童AI对话机器人玩具,黄色外形设计配橙色圆环与白色显示屏,外观活泼可爱,专为儿童情感陪伴而设计。产品接入豆包(Doubao)AI大模型,支持多轮自然语言对话,使用者可通过语音与机器人进行流畅互动。支持37种语言,内置角色定制功能,是孩子的语言学习伙伴、情感陪伴玩具和早教互动机器人。
产品主图
黄色款外观
白色款外观
场景展示
应用场景
语音交互功能
主要特性
- 接入豆包(Doubao)AI大模型,实现多轮自然语言对话交互
- 支持37种语言,可用于儿童多语言学习与陪伴
- 角色定制功能,可配置不同的对话风格与角色人格
- 儿童友好交互设计,语音问答流畅自然
- 黄色外形设计,外观活泼可爱,深受儿童喜爱
- 便携式设计,体积小巧,适合家庭、旅行等多种场景
- 适合作为儿童生日礼物、节日礼品
技术规格
| 参数 | 规格 |
|---|---|
| 产品型号 | SN-AI31 |
| 品牌 | INTERPOWER(硕睿) |
| AI大模型 | 豆包(Doubao)大模型 |
| 支持语言 | 37种语言 |
| 交互方式 | 语音对话(多轮自然语言交互) |
| 角色定制 | 支持 |
| 外观颜色 | 黄色(橙色圆环 + 白色显示屏) |
| 安装方式 | 便携式 |
| 包装尺寸 | 14 × 8 × 10 cm |
| 产品重量 | 250g |
应用场景
- 儿童情感伴侣:日常陪伴、情感沟通、互动游戏
- 语言学习:支持37种语言,助力儿童多语言启蒙
- 早教互动:故事讲述、知识问答、启蒙教育
- 节日礼品:儿童生日礼物、节日礼品首选
SNR2401(2.4G收发模块) 推荐
产品概述
SNR2401是一款高性能2.4GHz无线射频收发模块,采用先进的射频技术和低功耗设计,支持双向数据通信。模块集成了完整的射频收发电路、调制解调器和协议栈,为物联网、智能家居、工业控制等应用提供稳定可靠的无线通信解决方案。
主要特性
- 工作频段:2.4GHz ~ 2.525GHz ISM频段
- 支持双向收发,全双工通信
- 传输速率:最高2Mbps
- 传输距离:空旷环境最远100米
- 低功耗设计:发射电流≤15mA,接收电流≤12mA
- 支持多通道切换,最多125个频点
- 内置自动应答和自动重发功能
- 支持点对点、点对多点通信
- 3.3V单电源供电
- SPI接口,易于集成
技术规格
| 参数 | 规格 |
|---|---|
| 工作频段 | 2.4GHz ~ 2.525GHz(ISM频段) |
| 调制方式 | GFSK(高斯频移键控) |
| 传输速率 | 250Kbps / 1Mbps / 2Mbps(可配置) |
| 发射功率 | -6dBm ~ +7dBm(可调节) |
| 接收灵敏度 | -90dBm @ 250Kbps / -85dBm @ 1Mbps |
| 通信距离 | 室内30-50米 / 空旷100米 |
| 频道数量 | 125个(1MHz步进) |
| 数据包长度 | 最大32字节 |
| 通信接口 | SPI(最高10Mbps) |
| 工作电压 | 3.0V ~ 3.6V(典型值3.3V) |
| 发射电流 | ≤15mA @ 0dBm |
| 接收电流 | ≤12mA |
| 待机电流 | ≤1μA |
| 工作温度 | -40°C ~ 85°C |
| 模块尺寸 | 15mm × 29mm |
应用场景
- 智能家居:无线遥控器、智能开关、传感器网络
- 物联网:数据采集、远程监控、设备联网
- 工业控制:无线数据传输、设备控制
- 消费电子:无线键鼠、游戏手柄、遥控玩具
- 医疗设备:无线生理参数监测
- 安防系统:无线报警器、门窗传感器
SNR5835T (7-inch LCD Display Module) Recommended
Product Overview
The SNR5835T is a 7-inch high-definition smart LCD display module integrating a high-performance processor, TFT-LCD panel, and capacitive touch screen. It supports multiple communication interfaces and rich GUI development resources. Designed to industrial-grade standards, the module delivers sharp, vivid visuals with responsive touch control, making it ideal for smart home control panels, industrial HMI, medical devices, automotive displays, and other human-machine interaction applications.
Key Features
- 7-inch TFT LCD panel, 1024 × 600 resolution
- Capacitive touch panel with multi-touch support
- High-brightness LED backlight, adjustable brightness (300–500 cd/m²)
- 178° wide viewing angle (optional IPS technology)
- Built-in high-performance ARM processor
- Multiple communication interfaces: UART, SPI, USB, HDMI
- On-board audio playback capability
- Rich GUI library and sample programs
- Image and video playback support
- Low-power design with sleep mode support
- Industrial-grade: -20°C to 70°C operating temperature range
Technical Specifications
| Parameter | Specification |
|---|---|
| Display Size | 7.0 inches |
| Display Type | TFT-LCD |
| Resolution | 1024 × 600 pixels (WSVGA) |
| Color Depth | 16.7M colors (24-bit RGB) |
| Brightness | 300–500 cd/m² (adjustable) |
| Contrast Ratio | 800:1 (typical) |
| Viewing Angle | ±70° horizontal/vertical (standard) / 178° (IPS version) |
| Backlight Type | LED backlight |
| Backlight Lifetime | ≥50,000 hours |
| Touch Type | Projected Capacitive Touch (PCAP) |
| Touch Points | 5-point multi-touch |
| Touch Interface | USB / I2C |
| Processor | ARM Cortex-A7 / Cortex-A9 (configurable) |
| Clock Speed | 800 MHz – 1.2 GHz |
| Memory (RAM) | DDR3 256 MB – 1 GB |
| Storage (Flash) | NAND Flash 128 MB – 8 GB / SD card expansion |
| Communication Interfaces | UART (RS232/TTL), SPI, I2C, USB, HDMI, RGB |
| Audio Interface | 3.5 mm headphone jack / on-board speaker connector |
| GPIO | Expandable GPIO interface |
| Power Supply | 5V DC (recommended) / 12V DC optional |
| Power Consumption | Standby: ≤0.5 W / Operating: ≤5 W |
| Operating Temperature | -20°C to 70°C (industrial grade) |
| Storage Temperature | -30°C to 80°C |
| Operating Humidity | 10% – 90% RH (non-condensing) |
| PCB Dimensions | 165 mm × 100 mm × 10 mm (including bezel) |
| Active Display Area | 154.08 mm × 85.92 mm |
| Mounting | Panel embed mount / wall-mount bracket |
Interface Description
Main Interfaces
- UART Serial: For communication with host MCU; supports command control and data transfer
- USB Port: Supports USB Host/Device mode; used for firmware upgrade and file transfer
- HDMI Port: Supports external video source input
- RGB Interface: Supports standard 18/24-bit RGB parallel interface
- SD Card Slot: Supports TF card for expandable storage
- Audio Output: 3.5 mm headphone jack or on-board speaker connector
- GPIO Expansion: Interface for connecting external sensors, buttons, and peripherals
Application Scenarios
- Smart Home: Smart control panels, central control screens, intelligent switch controllers
- Industrial Control: HMI operator panels, PLC touch screens, equipment monitoring terminals
- Medical Devices: Medical instrument display screens, bedside call systems
- Automotive: In-vehicle multimedia, navigation displays, rear-view camera monitors
- Commercial Display: Digital signage, self-ordering kiosks, self-service terminals
- Security & Access Control: Access control systems, video intercom, surveillance monitors
- Education: Smart teaching terminals, attendance machines
- Consumer Electronics: Smart speakers with display, desktop clock displays
Technical Advantages
Core Strengths
- HD Display: 1024 × 600 resolution with sharp, vivid visuals and accurate color reproduction
- Responsive Touch: Capacitive multi-touch with fast response and gesture recognition
- Easy Development: Complete SDK and GUI design tools with drag-and-drop interface builder
- Versatile Interfaces: Multiple communication options for easy integration with various host controllers
- Industrial Quality: Wide-temperature design for long-term reliable operation
- Low Power: Smart backlight control and sleep mode for energy-efficient operation
- Multimedia Support: Image/video playback and audio output
Development Support
Development Resources
- GUI Design Tool: Visual GUI design software with drag-and-drop interface builder
- Serial Protocol: Complete UART communication protocol documentation and sample code
- Sample Projects: Example projects for various application scenarios
- Font Library: Built-in support for English and CJK character sets; custom fonts supported
- Graphic Assets: Common UI icons and widget assets included
- Firmware Upgrade: Supports firmware updates via USB and UART
- Technical Support: Comprehensive documentation and online technical assistance
Module Variants
The module is available in multiple configurations:
- Standard Edition: Base configuration suitable for general applications
- Enhanced Edition: Higher-performance processor with larger memory and storage
- IPS Edition: Features IPS panel with 178° full-angle viewing
- Custom Edition: Supports custom resolution, size, and feature configurations
Contact Us
Contact Information
Office Address
Qingnian Road, Waisha Sub-district, Longhu District
Chaoxun Chuangchuang Center 506, Shantou, Guangdong, China
Phone / WhatsApp / WeChat
+86 15019762721
vivi@snaner.com
Connect With Us
Scan the QR code to learn more about our products
Business Hours
Monday - Friday: 9:00 AM - 12:00 PM / 2:00 PM - 6:00 PM
Saturday: 9:00 AM - 12:00 PM
Sundays & Public Holidays: Closed